首页
home
走进徽投
About us
集团概况
组织架构
荣誉资质
集团大事记
新闻中心
news
集团要闻
通知公告
工作动态
子公司新闻
媒体聚焦
投资经营
management
城乡基础设施建设板块
国有资产运营板块
投资融资板块
MLTY.COM米兰
党的建设
work
从严治党
党群之窗
廉洁徽投
企业文化
culture
加入我们
Join us
MLTY.COM米兰
contact us
招采专区
PROC.ZONE
网站首页
走进徽投
集团概况
组织架构
荣誉资质
集团大事记
新闻中心
集团要闻
通知公告
工作动态
子公司新闻
媒体聚焦
企业风采
招聘公告
招投标公告
项目建设
投资经营
城乡基础设施建设板块
国有资产运营板块
人文旅游版块
投资融资板块
MLTY.COM米兰
乡村振兴板块
党的建设
从严治党
党群之窗
廉洁徽投
企业文化
加入我们
MLTY.COM米兰
招采专区
通知公告
集团要闻
通知公告
工作动态
子公司新闻
媒体聚焦
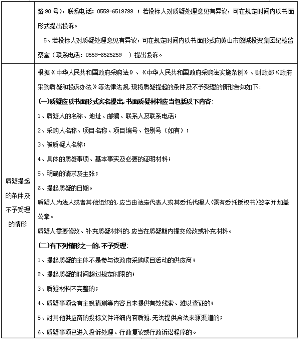
黄山徽投鸿瑞新材料有限公司视频监控及出入口设备采购项目成交结果公告
2020-03-25
7467
信息来源: MLTY.COM米兰
[
小
中
大
]
返回列表
上一篇:
黄山徽投鸿瑞新材料有限公司地磅系统采购项目成交结果公告
下一篇:
歙县丰乐河(郑村-皖赣铁路)片区和紫霞路交通设施工程施工发包公告
版权所有:MLTY.COM米兰
皖ICP备19011087号
皖公网安备 34102102000232号
办公地址:安徽省黄山市歙县郑村镇郑村经一路1号 办公电话:0559-6521166
友情链接
友情链接
OA办公软件
省政府
市政府
县政府
歙县文明网
足球网
|
开云手机在线登陆入口
|
半岛web版登录入口
|
好博体育
|
乐动在线官网
|
欧亿体育
|
LEYU.COM
|
安博站官网登录入口_安博anbo(中国)
|
乐鱼在线登录平台入口·(中国)官方网站
|